合作客戶/
拜耳公司 |
同濟大學 |
聯合大學 |
美國保潔 |
美國強生 |
瑞士羅氏 |
相關新聞Info
推薦新聞Info
-
> 微通道流動沸騰中表面張力的關鍵作用機制研究(三)
> 微通道流動沸騰中表面張力的關鍵作用機制研究(二)
> 微通道流動沸騰中表面張力的關鍵作用機制研究(一)
> 電場電壓對明膠液滴荷質比、表面張力的影響及預測模型構建(三)
> 電場電壓對明膠液滴荷質比、表面張力的影響及預測模型構建(二)
> 電場電壓對明膠液滴荷質比、表面張力的影響及預測模型構建(一)
> 破解固態電池界面之困:表面張力調控SiO?氣凝膠電解質原位構筑新策略
> 聯結基對磺酸鹽型雙子表面活性劑界面行為及泡沫穩定性的作用機制(三)
> 聯結基對磺酸鹽型雙子表面活性劑界面行為及泡沫穩定性的作用機制(二)
> 聯結基對磺酸鹽型雙子表面活性劑界面行為及泡沫穩定性的作用機制(一)
一文讀懂烷基糖苷下游產業鏈及現狀
來源:華經產業研究院 瀏覽 1653 次 發布時間:2022-09-13
一、烷基糖苷綜述
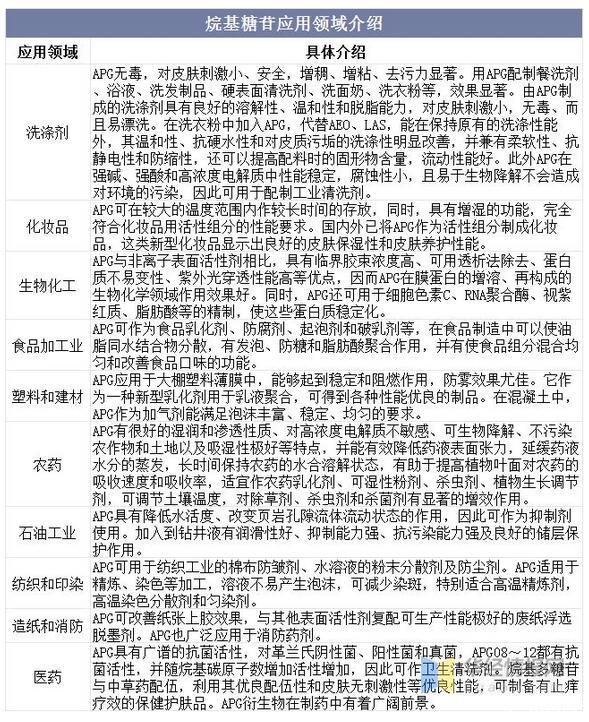
烷基糖苷(簡稱APG)是一種由葡萄糖的半縮醛羥基與脂肪醇羥基在酸催化作用下脫去一分子水而得到的一種化合物。APG具有很多優良的性能,如泡沫豐富、刺激性低、無毒、可完全生物降解等,在不同領域的應用越來越廣泛,包括洗滌劑、化妝品、生化、食品添加劑、農藥增效劑等。具體應用領域及介紹如下:
烷基糖苷應用領域介紹
資料來源:公開資料整理
二、烷基糖苷產業鏈
從產業鏈來看,烷基糖苷產業鏈由上游原材料、中游生產制造、下游應用領域三部分構成。產業鏈上游原材料主要包括脂肪酸、葡萄糖、去離子水、雙氧水、氫氧化鈉;產業鏈下游主要應用于洗滌劑、個護、農藥等領域。
烷基糖苷產業鏈
資料來源:公開資料整理
從上游成本結構來看,烷基糖苷主要原材料是去離子水、葡萄糖和脂肪酸,分別在成本結構占比43%、30%、25%。
烷基糖苷成本結構劃分(單位:%)
資料來源:公開資料整理
三、烷基糖苷行業現狀分析
1、烷基糖苷行業現狀
作為新型非離子表面活性劑的APG是在1893年由德國科學家Emil Fisher首次報道合成。非離子表面活性劑主要包括:脂肪醇聚氧乙烯醚、聚醚(含減水劑大單體)、脂肪胺醚、脂肪酸聚氧乙烯酯、烷基酚聚氧乙烯醚、烷醇酰胺和烷基糖苷等系列產品。全球非離子表面活性劑從2016年的150億美元增長至2019年的170億美元,年均復合增長率達4.26%,預計2021年將達到198億美元市場規模。
2016-2021年全球非離子表面活性劑市場規模情況
資料來源:公開資料整理
目前洗滌產品是烷基糖苷最主要的應用場景,需求占比47%;農化助劑消費占比22%,是近幾年發展速度較快的領域。預計伴隨國內高端洗滌消費的增加及對其他農藥助劑的持續替代,APG仍有望保持良好的增速。
2021年全球烷基糖苷行業下游應用分布占比情況
資料來源:公開資料整理
2、下游主要應用市場現狀-洗滌劑及草甘膦
烷基糖苷在洗衣液配方中的添加可以明顯改善纖維,特別是棉織品的柔軟性。據統計,2021年中國合成洗滌劑產量為1038萬噸,2019-2021年3年平均復合增長率0.5%。
2012-2021年中國合成洗滌劑行業產量及增速情況
資料來源:公開資料整理
烷基糖苷在農化領域主要應用于草甘膦助劑,俄烏沖突帶動糧價走高,海內外草甘膦需求明顯增長。據統計,2021年國內產量約為62.05萬噸,同比增長10.5%。
2012-2021年中國草甘膦行業產量及增速情況
資料來源:公開資料整理
四、烷基糖苷行業競爭格局
根據相關數據統計,2020年,國內現有烷基糖苷企業產能共20萬噸,產量僅12.4萬噸,產能利用率只有62%,行業產能過剩逐步凸顯。
從市場競爭格局來看,晨化股份產銷量為國內龍頭,產能利用率達到91%。主要系公司于1996年即實現了烷基糖苷的工業化生產,是國內最早實現該產品工業化的企業之一。掌握烷基糖苷“一步法”合成技術,根據晨化股份招股說明書,使用一步法工藝使反應更加徹底、原料轉化率更高,實現了產品質量、成本控制、技術工藝等方面的優化。
2020年中國主要企業烷基糖苷產銷量情況統計
資料來源:公開資料整理
從產能競爭格局來看,2020年中國烷基糖苷行業巴斯夫、中輕日化、晨化股份三者產能合計占比約為50%,分別占比20%、15%、15%。
2020年中國主要企業烷基糖苷產能競爭格局
資料來源:公開資料整理
五、烷基糖苷行業未來發展趨勢
1、高端洗滌劑的消費帶動洗滌領域烷基糖苷消費
從洗滌劑市場細分到液體洗滌劑來看,我國還有較為巨大空間,2019年中國洗衣液滲透率仍不足50%,距離日本79.5%、美國91.4%的滲透率水平還具有一定距離。未來隨著滾筒洗衣機應用比例的上升,人們的消費習慣將進一步從洗衣粉向洗衣液轉變,相關消費提升烷基糖苷的應用比例,從而帶動洗滌領域烷基糖苷的消費。
2、草甘膦高景氣行情持續帶動烷基糖苷量價齊升
俄烏沖突帶動糧價走高,海內外草甘膦需求明顯增長。受海外市場種糧積極性持續走強及國內供需格局改善影響,草甘膦價格及生產利潤維持強勢。根據百川盈孚,目前草甘膦均價接近6.5萬元/噸,同比增長30%,單噸毛利維持在3.5萬元/噸的高位,較2021年初增長10倍以上。





